Hardware / Einkaufsliste
Die Hardware für AhoyDTU besteht nur aus zwei Modulen, einem WLAN-Modul und einem Funkmodul. Für die Systemstabilität wird ein Kondensator nahe am Funkmodul empfohlen.
Der Gesamtpreis spiegelt wider was eine Hardware für Ahoy kosten darf. Auf gängigen Plattformen (z.B. Kleinanzeigen oder Ebay) wird diese zu völlig überzogenen Preisen angeboten, also besser selbst zusammenbauen.
NRF - highend (HM- / Mi-Serie)
bis zu 16 Wechselrichter steuerbar, erweiterbar für HMS-Serie| Bauteil | Anzahl | Preis (ca.) | Shop |
|---|---|---|---|
ESP32 WROOM32 | 1 | 8,20 € | blinkyparts ebay |
| NRF24L01+ PA LNA SMA mit Antenne | 1 | 4,50 € | blinkyparts makershop ebay |
| Jumper Kabel | (optional) | 2,05 € | makershop ebay |
| Display SH1106 1.3" | (optional) | 8,10 € | blinkyparts makershop >ebay |
| ePaper Display | (optional) nur ESP32 | 11,99 $ | waveshare |
| Summe (ohne Versand) | - | 12,70 € | - |
NRF - low budget (HM- / Mi-Serie)
bis zu 2 Wechselrichter steuerbar| Bauteil | Anzahl | Preis (ca.) | Shop |
|---|---|---|---|
Wemos D1 Mini | 1 | 4,80 € | makershop ebay |
NRF24L01+ | 1 | 3,50 € | makershop |
| Kondensator 10-100uF 6.3V | 1 | 2,40 € | blinkyparts |
| Jumper Kabel | (optional) | 2,05 € | makershop ebay |
| Display SH1106 1.3" | (optional) | 8,10 € | blinkyparts makershop ebay |
| Summe (ohne Versand) | - | 10,70 € | - |
CMT (HMS- / HMT-Serie)
bis zu 16 Wechselrichter steuerbar, erweiterbar für HM- / Mi-Serie mit zusätzlichem NRF Modul| Bauteil | Anzahl | Preis (ca.) | Shop |
|---|---|---|---|
ESP32 WROOM32 | 1 | 8,20 € | blinkyparts ebay |
CMT2300A Bitte Hinweis unter Tabelle beachten! | 1 | 4,59 € | blinkyparts amazon |
| Jumper Kabel | (optional) | 2,05 € | makershop ebay |
| Display SH1106 1.3" | (optional) | 8,10 € | blinkyparts makershop ebay |
| Summe (ohne Versand) | - | 12,79 € | - |
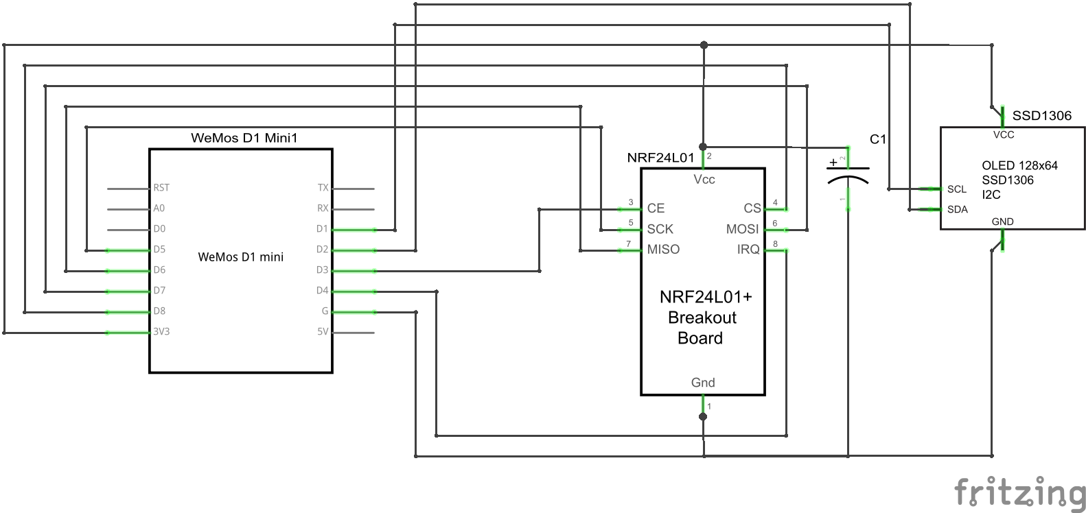
Zusammenbau MI / HM DTU
Diese Anleitung richtet sich an alle, die einen MI- oder HM-Wechselrichter haben. Die neueste Generation benötigt ein anderes Funkmodul, dafür weiter unten weiterlesen.
Für den Zusammenbau wird in der Regel ein Lötkolben benötigt. Es gibt zwei verschiedene Vorgehen, steckbar (mit Dunpont Kabeln) und fest verdrahtet.
Es wird die feste Verdrahtung empfohlen, da sie weniger anfällig ist.
Für die Stabilität ist es wichtig, einen 47uF bis 100uF Kondensator an das NRF24 Modul anzubinden, da dieses beim Senden hohe Ströme fordert.
Dieser Kondensator sollte möglichst nahe am NRF24 an Pin 1 (sw) und Pin 2 (rt) positioniert werden.
Zusammenbau HMS / HMT DTU
Für die neueste Generation der Wechselrichter wird ein CMT2300A Funkmodul benötigt. Dieses funkt auf 868MHz.
Für den Zusammenbau wird in der Regel ein Lötkolben benötigt. Da das CMT2300A Modul (zB. E49-900M20S) sehr filigrane Pins hat wird eine Platine empfohlen. Starre Kabel werden schon nach kurzer Zeit das Funkmodul zerstören, die einzige Methode es von Hand aufzubauen ist eine Montage auf dem "Rücken liegend" (wie ein Käfer auf dem Rücken) und mit sehr feinen Drähten.
Diese Generation kann nur von einem ESP32 angesprochen werden, beim ESP8266 kann das SPI-Modul (im ESP) nicht in den Modus gebracht werden um korrekt mit dem CMT2300A zu sprechen.
Firmware flashen
Ist die Hardware zusammengebaut / -gesteckt kann über den Web-Installer die Firmware (letztes Release) auf den ESP geladen werden.
Hierzu die Ahoy-Hardware per USB Kabel an den PC stecken und evtl. warten, bis die Treiber installiert sind. Anschließend auf den connect Button klicken.
Beim ESP32 ist es notwendig den BOOT-Button gedrückt zu halten während man kurz den EN-Button drückt (um in den Bootloader zu kommen). Danach kann der BOOT-Button wieder losgelassen werden und der Flashvorgang gestartet werden.
Alternativ kann auch die aktuelle Entwicklerversion heruntergeladen werden: latest Development Build (das zip enthält auch WebTools um die Version zu installieren)
(Die Entwicklerversion kann uU. instabil sein oder Fehler enthalten!)
Ahoy Einrichten
1 Start
Nach einer erfolgreichen Installation sollte der Ahoy durch ab- und anstecken neu gestartet werden.
Die AhoyDTU spannt automatisch ein WLAN mit dem Namen AHOY-DTU auf. Verbinden Sie ein beliebiges WLAN-fähiges Gerät mit diesem WLAN. Nach einer erfolgreichen Verbindung muss im Browser die Adresse http://192.168.4.1 aufgerufen werden.
2 Ahoy als WLAN Client einrichten
Damit Ahoy von jedem Gerät in Ihrem Netzwerk erreicht werden kann, ist es erforderlich, dass er sich mit dem heimischen WLAN verbindet.
Hierzu muss in die Einstellungen navigiert werden, dies geschieht über den Menüpunkt Settings.
In der Rubrik WiFi müssen SSID und das WLAN Passwort eingetragen werden.
Um den Schritt abzuschließen müssen die Einstellungen mit einem Klick auf save gespeichert werden.
Durch einen Neustart meldet sich der Ahoy automatisch in dem eingestellten WLAN an.
3 Ahoy in Netzwerk finden
Wurde in den Einstellungen der Defaultwert für den Gerätename nicht verändert kann mit einem ping AHOY-DTU die IP-Adresse herausgefunden werden.
Als weitere Möglichkeit bietet sich die Suche im heimische WLAN Router (z.B. Fritz!Box) an.
Die dritte Möglichkeit ist über die Serielle Console (integriert in Web Installer). Während dem Start von Ahoy wird die zugewiesene IP Adresse ausgegeben.
4 Pinout prüfen
Die Pins für IRQ und CE müssen geprüft werden. Nach den Schaltbildern auf dieser Website müssen diese für Versionen vor 0.7.34 folgendermaßen gestellt werden: CE auf D3 und IRQ auf D4
5 Wechselrichter hinzufügen
Jeder Wechselrichter hat eine eindeutige Seriennummer. Diese muss in den Einstellungen eingetragen werden. Hierzu wieder die Einstellungen über die zuvor ermittelte IP-Adresse aufrufen.
Die Rubrik Inverter öffnen und die 12-stellige Seriennummer eingeben.
Der Name im nächsten Feld ist frei wählbar und dient der späteren Erkennung z.B. über MQTT.
Unter Max Module Power (Wp) wird die maximale Peak-Leistung der Solarmodule pro Eingang des Wechselrichters eingetragen.
Die Modul Namen sind optional, auch diese dienen der späteren Erkennung.
Daten empfangen
Der ESP versucht in der Standardeinstellung alle 30 Sekunden Daten vom Wechselrichter abzufragen. Hierzu benötigt er eine gültige Zeit.
Man kann auf der Startseite von Ahoy prüfen, ob die Zeit ESP-Time korrekt ist. Falls nicht kann man über das Setup in der Rubrik NTP Server die Zeit neu setzen.
Nach kurzer Zeit werden die ersten Daten von Ahoy empfangen. Hierfür ist die Rubrik Statistics auf der Startseite sehr hilfreich.
Der Zähler hinter RX success gibt an, wie viele Pakete erfolgreich empfangen wurden. Um festzustellen, ob der Wechselrichter überhaupt antwortet kann der Zähler hinter Frames received herangezogen werden.
Weiterführende Einstellungen
MQTT verbinden
Um Ahoy in ein Smarthome (ioBroker, Homeassistant, etc.) einzubinden, bietet sich MQTT als gängige Schnittstelle an. Hierüber werden automatisch die vom Wechselrichter gelesenen Werte an einen sog. MQTT-Broker (z.B. Mosquitto) gesendet.
Hierzu muss in den Einstellungen in der Rubrik MQTT der Broker, dessen Port (Standard ist 1883) und ein (frei wählbares) Topic angegeben werden.
Sonnenauf und -untergang
Da der Wechselrichter nur bei Tageslicht Daten sendet, kann optional eine Nachtabschaltung konfiguriert werden. Hierzu sind die Geokoordinaten vom Standort nötig. Sind diese korrekt eingetragen, wird automatisch der lokale Sonnenauf- und untergang berechnet.
Die Koordinaten müssen mit Dezimalpunkt angegeben werden, z.B. 51.1 und 10.2.
Wie geht es weiter?
Beitragen / Unterstützen
Inzwischen besteht die Community von Ahoy schon aus ca. 1000 Leuten, jeder ist herzlich willkommen.
Es gibt verschiedene Themen, welche die Gemeinschaft voranbringen:
- Erweiterungen / Verbesserungen am Code
- Dokumentation der Features
- Diskussion mit anderen Mitgliedern
- Testen und Berichten von Fehlern
- Support von neuen Mitgliedern
- Entwerfen von Platinen / Gehäusen für Ahoy
- Spende an die Entwickler



